海洋之神hy590

sx   NEWS

About taigene all some employees in line with the "Minhou County talent housing

2022-09-24

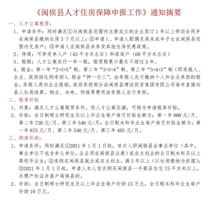
       Interpretation of the Organization Department of the CPC Minhou County Party Committee, the Minhou County Human Resources and Social Security Bureau issued the "on the development of the Minhou County talent housing security declaration work" notice.

       This notice is mainly for the full-time employees in Minhou County from January 1,2021, the enterprises in the special action of "supporting leading the industry" and the "big taxpayer" enterprises, enjoy talent apartment rental, rental subsidies, housing subsidies and other related policies.

海洋之神·hy590(中国)最新官方网站

       Our Minhou county "support leading growth industry" special action enterprise, and the last year praised "taxpayer" enterprise, the following is on January 1,2021 into taigene all full-time bachelor degree or above personnel list, related colleagues have need, can to taigene all public platform \ \ gs15 \ DataShare \ GS download the government detailed notice documents and registration form.

海洋之神·hy590(中国)最新官方网站

       Thanks to the Human Resources and Social Security Bureau of Minhou County for issuing a series of policies benefiting enterprises and benefiting the people, the talent housing security will further retain more talents for the enterprises in Minhou County, and Taiquan will also actively carry out its work to attract talents to promote development, and strive to make greater contributions to the development of Minhou.

【网站地图】
Company News - Fuzhou Taigene